Network Audit & Documenting

Network Audit and Documenting

Network Audit interrogates all computers and notebooks on a network and reports back with complete information about the OS, service packs, hotfixes, hardware, software, running processes, etc. on remote machines. This information may be added to the centralized database and then network administrators can generate reports about each or all of the PCs (notebooks) on a network.

As an option we can design and develop a web-based, database-integrated inventory system, which:
  1. Store all auditing information in the central database
  2. Generate network's reports
  3. Plan the hardware and software upgrades
  4. etc...

The objective of a network documentation binder is to help your organization track all essential documentation pertaining to your computer system. In addition, establishing a network binder will assist you in developing contingency plans for what to do and who to contact if problems arise.

Local Network Scheme Local Network Scheme Wireless Network Scheme Wireless Network Scheme
Local Network 1 Local Network 2 Wireless Network 1 Wireless Network 2
Customer Connections Scheme
Customer Connections Scheme Customer Connections Scheme Network Topology Scheme
Customer Connections 1 Customer Connections 2 Customer Connections 3 Network Topology
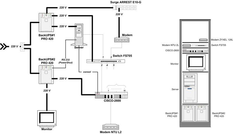
OSPF Topology Scheme Point of Presence (POP) Connection Scheme Servers Connections Scheme Electrical Connections Scheme
OSPF Topology Point of Presence (POP) Connection Servers Connections Electrical Connections

Because this binder is strictly for your benefit, there is not a specific way in which it should be organized. The main issue is that it should be designed to provide accurate information in a manner understandable to your staff. Following are recommended categories to be included in a network documentation binder:

  1. Identification of servers, workstations, printers, routers, switches, etc.
  2. Description of each device on the network, including make, model, serial number
  3. Network topology diagrams, including placement of servers, routers, switches, firewalls, etc.
  4. Internet provider information
  5. List of supported network operating systems (Win2K Server, NT4, NetWare 5, Linux, etc.)
  6. List of supported client operating systems (Win2K Pro, Win98, MacOS, Linux, etc.)
  7. List of supported network protocols (TCP/IP, IPX/SPX, AppleTalk, NetBEUI, etc.)
  8. DHCP server settings, including scopes and options
  9. Network security settings
  10. Troubleshooting history/administrator's activity log
  11. Network baseline information
  12. Fault tolerance mechanisms in place
  13. Physical location documentation
  14. Policies and procedures